全部语种
分享
作者:Ye Su,来源:X,@allen_su1024
上周五,Hyperliquid在Discord丢了个大招:USDH稳定币。
众所周知,市场已经对stablecoin去魅。
但是!这次不一样,HL在尝试把闲置的54亿USDC变现,用于回购和分配HYPE。
简单说,就两件事:
1、把稳定币利差反哺给平台币。桥里躺着54亿USDC,光利息年化就3.6亿美金。USDH会把这笔钱直接变成HYPE回购和分配。
2、收回主权信用。Circle的USDC能冻结地址,铸币权不在自己手里。USDH逻辑就是把发行和控制权牢牢拉回HL。
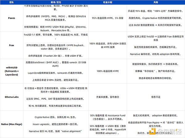
这一次 USDH的公开竞标,也是各路稳定币顶级玩家的舞台。目前五家:
Paxos:合规老炮。背靠PayPal/ Venmo/ Robinhood,承诺把95%收益拿去回购HYPE,自己只留一点点。监管加持+机构渠道;
Frax Finance:DeFi派,打法最激进。最新方案直接把USDH的治理全交给HYPE投票,底层收益100%返还,不留利润,彻底社区化;
withAUSD(Rain× LayerZero Labs):联盟派。设计是100%收益回购HYPE,但托管交给State Street,管理交给VanEck,首日还要打1000万美金流动性;
Ethena Labs:金融工程派。没急着亮底牌,但市场都懂他们衍生品+稳定币的组合拳。USDe + USDH,如果跑通,就能把对冲和收益捕捉一起解决;
Native Markets:生态黑马。创始人是Uniswap前COO Max Lader团队,帮忙孵化过Hyperion。收益一半给生态基金,一半用于USDH增长(激励前线应用、HIP-3市场、HyperEVM项目推动adoption)。
这场竞标不是产品PK,而是制度路线之争:
合规vs社区vs联盟vs金融工程vs黑马
谁赢,就决定HL未来叙事。
试想下,一旦跑通,币价飞轮,各赛道竞相模仿,就可能催生新赛道:SBGT (Stable-backed Governance Token)。
- 过去币圈大多靠炒作,产品好不好不重要;
- 就算真有高使用率和真实用户,价值也很难传导到币价。
USDH的特别之处在于:它能把协议使用率和代币价格直接挂钩。一旦成功,其他项目一定会跟进,可能给crypto掀起一轮“去泡沫化”风潮。